驻马店市
您好,欢迎来到驻马店市政府采购电子商城
登录
◇
供应商登录
采购人登录
注册
◇
供应商注册
用户中心
◇
用户中心
0
购物车
0
成功加入购物车!
我的关注
0
我的足迹
0
咨询
0
我的对比栏
0
切换区划
当前区划:
驻马店
切换至:
河南省
-请选择-
驻马店市
-请选择-
搜本店
河南超宇电子科技有限公司
80
供货
80
服务
80
质量
80
价格
进入店铺
店铺详情
店铺客服
店铺商品分类
办公机具与设备
办公电器与设备
办公用品与耗材
交通设备与设施
教育体育设备与用品
农产品及其加工品
百货建材
办公家具
园林农资
医疗用品
政采服务
小型工程
计算机设备
>
|
笔记本电脑
|
台式电脑
|
一体机电脑
|
平板电脑
|
服务器
|
云计算终端
|
磁盘阵列
其他计算机设备与配件
>
|
显示器
|
鼠标
|
键盘
|
硬盘
|
U盘
|
集线器
|
音箱
|
耳机
|
移动硬盘
|
不间断电源(UPS)
|
光驱/刻录机/刻录光盘
|
其他配件
计算机软件
>
|
操作系统
|
办公套件
|
行业应用软件
|
信息安全软件
|
数据库管理系统
|
其他计算机软件
网络/信息安全设备
>
|
路由器
|
缓存
|
交换机
|
机房精密空调
|
机柜
|
防静电地板
|
机房辅助设备
|
网络线缆/线材/耗材
|
无线WIFI设备
|
其他网络设备
|
信息安全设备
|
网络/信息安全设备配件
打印机
>
|
喷墨打印机
|
针式打印机
|
激光打印机
|
条码打印机
|
标签打印机
|
其他打印机
|
打印机配件
扫描仪
>
|
名片式扫描仪
|
便携式扫描仪
|
馈纸式扫描仪
|
平板式扫描仪
|
高拍仪
|
其他扫描设备
|
扫描设备配件
数码复合机
>
|
黑白数码复合机
|
彩色数码复合机
|
其他数码复合机
|
速印机
|
印刷机
|
数码复合机配件
多功能一体机
>
|
黑白激光一体机
|
彩色激光一体机
|
喷墨一体机
|
其他多功能一体机
|
多功能一体机配件
其他办公设备
>
|
传真机
|
碎纸机
|
点钞/验钞机
|
电子白板
|
电话机-对讲机
|
身份证/各种信息卡读卡器
|
酒精测试仪
|
屏蔽仪
|
金属探测仪
|
检验检测设备与耗材
演示设备
>
|
投影机
|
投影机幕布
|
LED显示屏
|
触控一体机
|
液晶显示器
|
展台
|
演示笔
|
投影机配件
|
其他演示设备及配件
考勤/监控设备
>
|
考勤机
|
执法记录仪
|
出入门禁/大门道闸设备
|
安防监控设备及配件
|
安全监测设备
装订/塑封设备及配件
>
|
塑封机
|
装订机
|
装订机-塑封机配件/耗材
大家电
>
|
空调
|
冰箱/冰柜
|
冷藏柜
|
电视机
|
洗衣机
|
中央空调
|
电器配件
常用电器
>
|
饮水机
|
空气净化器
|
风扇
|
家电配件
|
其他电器
|
清洁电器
|
净水器
|
电热电器
|
消毒柜
照明设备
>
|
室内照明灯及配件
|
场地用灯
|
路灯及配件
|
便携式灯具
|
LED灯
|
室外照明/功能类灯
|
电脑程序类灯
|
展示效果类灯
|
灯光亮化
影音设备
>
|
录音笔/记录仪
|
数码相框
|
音视频播放器
|
耳机/耳麦
|
复读机
|
音箱/音响/话筒/扩音设备
|
视频会议设备
|
无纸化会议设备
影像设备
>
|
一次性成像相机
|
单反照相机
|
摄像机
|
数码照相机
|
微单相机
|
电子阅读器
|
无人飞行影像设备
数码配件
>
|
三角架
|
数码设备电池/充电器
|
影像包/保护套/稳定器
|
GPS设备
|
闪光灯
|
镜头
|
其他数码配件
|
清洁套装
存储卡/读卡器
>
|
CF卡
|
SD卡
|
TF卡
|
读卡器
|
转换器
|
XQD卡
办公用纸
>
|
A4复印纸
|
A3复印纸
|
A5复印纸
|
B4复印纸
|
B5复印纸
|
8K复印纸
|
16K复印纸
|
特殊规格复印纸
|
电脑打印纸
|
热敏传真纸
|
收银纸
|
喷墨/相片纸
|
彩色复印纸
|
书法用纸
打印/复印/传真/扫描耗材
>
|
墨盒
|
墨水-油墨
|
硒鼓
|
墨粉/碳粉
|
墨粉盒/碳粉盒
|
鼓架
|
色带架
|
色带芯
|
碳带
|
版纸
|
其他办公耗材
标识/展示
>
|
便条纸
|
打印标签
|
手写标签
|
标牌
|
挂钩
|
会展证/证件卡/证件套
|
其他标识/展示产品
|
广告版面/牌匾/喷绘
桌面文具
>
|
文件栏
|
文件盘
|
桌面文件柜
|
订书机
|
订书钉
|
打孔机及耗材
|
回形针/大头针
|
笔筒/笔袋
|
剪/刀/尺
|
胶带/胶水/胶棒
|
书立
|
文具套装组合
|
文件篮
|
起钉器
|
长尾夹
|
计算器
文件夹/包/袋
>
|
档案夹
|
轻便夹
|
资料册
|
报告夹
|
板夹
|
文件套/文件袋
|
名片册/夹
|
档案盒
|
事务包
财务行政用品
>
|
单据/凭证
|
账册封面
|
印台/印泥/印油
|
印章/号码机
|
复写纸
|
橡皮筋
|
活页账簿
|
电脑套打账册
|
信封
|
信纸
|
封箱带/胶布
|
包装袋/自封袋
|
捆扎绳
|
文件管理
|
其他办公用品
|
包/袋/盒/箱等收纳用品
薄本/软木板/白板
>
|
PU/PVC笔记本
|
拍纸本/便笺
|
万用手册/活页本
|
工作手册簿本
|
胶装本
|
本册/便签
|
白板
|
白板擦/白板水/磁粒
|
绿板/黑板
|
硬面笔记本及其他
书写/修正工具
>
|
水笔
|
圆珠笔
|
铅笔
|
荧光笔
|
记号笔
|
白板笔
|
书画笔
|
笔用相关耗材
|
修正用品
|
绘图工具
|
钢笔
|
其他笔
装订用品
>
|
便笺盒/卡片索引盒
|
打包/包装/捆绑类
|
装订及打孔类
车辆-船舶
>
|
乘用车
|
作业车
|
其他车辆
|
船舶
|
工程机械
交通设施
>
|
交通信号灯
|
交通护栏
|
其他交通设施
电梯
>
|
电梯设备
多媒体设备
>
|
录播设备
|
校园电视台设备
|
校园视频播放设备
|
多媒体壁挂一体机
|
智慧黑板
|
多媒体设备配件
运动场设备
>
|
塑胶跑道
|
运动地板
|
其他运动场设施
教具/装具
>
|
标本
|
玻璃仪器
|
测量工具
|
挂图、软件资源
|
模型
|
普教学科通用
|
其他中小学教育
|
特教用品
|
学前教育用品
|
职教装备与用具
|
实验桌柜
科研仪器与试剂
>
|
学科专用仪器设备
|
显微镜
|
实验试剂
|
实验室常用耗材
|
实验仪器与设备
|
安全防护与实验室清洁
体育用品
>
|
球类及辅助器材与装备
|
哑铃及配件
|
踏步机
|
仰卧板
|
综合训练器
|
健身车
|
其它健身器材
|
其它运动设备及配套
|
棋类
|
运动服装
|
运动鞋帽
|
运动护具
农产品
>
|
谷物及谷物制品
|
蔬菜及食用菌
|
豆类及豆制品
|
畜禽产品
|
其他农产品
|
调味品
|
食用油
农产品加工品
>
|
农副食品/熟食
|
副食品
饮料
>
|
饮料
|
茶及茶制品
电力设备及电料/工具
>
|
线缆-电缆
|
其他电料
|
工具
|
发电机
|
充电桩
|
变压器
清洁卫浴用品
>
|
洗护用品
劳保防护用品
>
|
防护手套
|
安全帽/头盔
|
安全鞋/雨鞋
|
呼吸护具
|
护目镜
|
降噪耳罩/耳塞
|
防护服
|
救生圈
|
救生衣
|
其他防护工具与装备
|
安全网其他高空安防用品
清洁用品
>
|
垃圾桶
|
卫生用纸
厨房设备与用具
>
|
锅具/锅盖
|
刀具/刀座/削皮刀
|
餐具
|
茶具
|
保鲜盒
|
保温瓶
|
调味盒
|
厨房配套设备
|
厨卫电器
办公日杂
>
|
手电筒
|
水杯
|
晴雨伞/雨衣
|
旅行箱包
|
旗帜
|
电池
|
衣架
|
毛巾
|
床上用品
|
其他家纺用品
服装/窗帘
>
|
服饰配饰
|
服装
|
窗帘
建材
>
|
商砼
|
河砂
|
石子
|
陶瓷制品
|
石材制品
|
防盗门窗
|
其他建材
|
水泥
|
钢材
|
沥青
|
防水材料
图书
>
|
图书
环境卫生设备
>
|
环境卫生设备
|
环境卫生耗材与工具
消防设备与器材
>
|
灭火器
|
消防警铃与警报设备
|
消防疏散指示、应急照明灯
|
消防栓 、水带 、水枪、水炮
|
消防系统
|
其他消防器材
座椅
>
|
办公椅
|
会客/接待椅
|
板凳/吧椅
|
定制椅
|
椅垫
|
折叠椅/可堆叠椅
|
会议椅
|
餐椅
桌台
>
|
办公桌
|
会议桌
|
折叠桌
|
接待台
|
制图桌
|
定制桌子
|
主席台
|
餐桌
保险箱/保管箱
>
|
机械锁保险箱
|
电子锁保险箱
|
指纹锁保险箱
储物柜
>
|
抽屉柜
|
移门柜
|
开门柜
|
多功能组合柜
|
书架/书柜
|
更衣柜
|
货架
|
定制文件柜
|
金属/木制储物柜
|
储物柜配件
|
文件柜
|
保密柜
|
密集柜
家具配套产品
>
|
衣帽架
|
报刊/资料架
|
雨伞架
|
屏风
|
办公收纳
|
面板/搁架
|
其他支架
学校课桌椅、家具
>
|
课桌椅
|
大学生课桌椅
|
多媒体讲台
|
双层床
|
公寓组合家具
|
寝室桌
|
凳子
|
阅览桌
|
书架
|
等候椅
|
教室储物柜
|
学生绘图桌
|
电脑桌
沙发及茶几
>
|
沙发
|
茶几
床
>
|
单人床
|
双人床
园林绿化
>
|
园林机械
|
苗木花草
|
药物肥料
农业机械与农资
>
|
农业机械
|
化肥
|
农药
|
种子
|
其他农资
医用耗材
>
|
一次性医用包
|
一次性医用导管
|
伤口敷料
|
护创材料
|
医用胶带、胶贴
|
医用纱布、绷带
|
注射、输液器材
|
医用海绵
|
医用缝合材料及器械
|
医用卫生品
|
医用检验耗材
|
医用消毒片
|
医用消毒剂
|
一次性医用垫
|
骨科夹板
|
采血、输血器材
|
留置针
|
穿刺针、活检针
|
手术室防护隔离卫生用品
|
其它医用高分子材料
|
其他医用耗材
医疗设备
>
|
骨科植入部件
|
医用放射射线治疗设备
|
普通诊察器械
|
急救和生命支持设备
|
体外循环设备
|
消毒灭菌设备及器具
|
病房护理及医院设备
|
医用光学仪器
|
口腔设备及器械
|
物理治疗、康复及体育治疗仪器设备
|
中医器械设备
|
临床检验设备
|
其他医疗设备
|
手术器械
|
医用电子生理参数检测仪器设备
|
医用超声波仪器及设备
|
医用激光仪器及设备
|
医用内窥镜
|
医用磁共振设备
|
医用磁共振设备辅助装置
|
医用 X 线诊断设备
|
医用 X 线附属设备及部件
|
核医学诊断设备
|
核医学诊断设备辅助装置
|
医用射线防护设备
|
医用射线监检测设备及用具
|
药房设备及器具
|
人工脏器及功能辅助装置
|
假肢装置及部件
|
手术室设备及附件
|
介/植入诊断和治疗用器械
|
医用低温、冷疗设备
|
防疫、防护卫生装备及器具
|
助残器械
|
兽医设备
|
医疗设备零部件
防护用品
>
|
医用手套
|
医用防护服
|
隔离衣
|
医用帽
|
医用护目镜
|
防护面罩
|
脚套
|
医用酒精
|
消毒液
|
消毒泡腾片
|
喷壶/雾化器
|
紫外线灯
|
红外线测温仪/测温枪
|
医用外科口罩/一次性医用口罩
|
KN95/N95及以上颗粒物防护口罩
化学药品和中药设备
>
|
化学原料药加工机械
|
制剂机械
|
中药机械
|
药瓶洗理机械
|
药用干燥设备
|
制药蒸发设备和浓缩设备
|
药品专用包装机械
|
粉碎、筛粉设备
|
化学药品和中药设备零部件
|
其他化学药品和中药设备
劳务服务
>
|
物业服务
|
清扫/清洁服务
|
其他城镇公共卫生服务
|
安保服务
|
搬运服务
|
驾驶服务
|
呼叫中心服务
产品服务
>
|
保险服务
|
会议服务
|
印刷服务
|
音像制作服务
|
车辆租赁服务
|
酒店住宿/餐饮服务
|
病虫害防治服务
|
园林服务
|
广告宣传服务
|
教育服务
|
打印服务
|
办公设备租赁服务
|
绿植租赁服务
|
医疗设备租赁服务
|
其他租赁服务
技术服务
>
|
空调维保
|
安装-维修服务
|
工程监理
|
造价咨询
|
采购(招标)代理服务
|
工程设计
|
检验-检测服务
|
咨询服务
|
档案处理服务
|
环保服务
|
测绘制图服务
|
安全技术服务
|
电梯维保
|
消防设备维保
|
勘探/勘察服务
|
代理记账服务
|
信息软件定制开发服务
|
信息化工程监理服务
|
医疗设备维保
|
储存服务
|
软件运维服务
法律/评估服务
>
|
常年法律服务
|
专项法律服务
|
财务审计服务
|
房屋评估
|
土地评估
|
资产拍卖
|
综合类资产评估
|
安全评估
|
绩效评价服务
|
鉴定服务
|
养老服务
小型工程
>
|
小型基建
|
装饰装修
|
电力施工
|
水利施工
|
园林施工
首页
团购频道
网上竞价
重要通知
采购指南
成交记录
采购意向公开
合同公告
供应商诚信记录
当前位置:
首页
>
办公机具与设备
>
演示设备
>
其他演示设备及配件
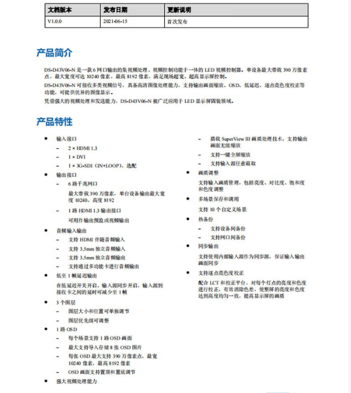
海康威视(HIKVISION) DS-D43V06 视频处理器 LED全彩显示屏二合一控制器
政府采购品目名称:
办公设备零部件
政府采购品目编码:
A02021700
商品报价
¥
5250.00
包邮
配 送 至:
有货,
包邮
库 存:
98
结算方式:
toolstip
?
数 量:
-
+
个
站内比价
努力查找中...
加入购物车
团购中
河南超宇电子科技有限公司
联系人:彭超
销售电话:13938357259
售后电话:0396-2888875
进店逛逛
电 商 比 价
商品介绍
包装与规格
服务保障
成交记录
查看更多>>
商品名称:
海康威视(HIKVISION) DS-D43V06 视频处理器 LED全彩显示屏二合一控制器
上架时间:
2025-10-13 10:31:31
商品重量:
0.1 Kg
品牌:
海康威视(HIKVISION)
销售价:
¥5250.00元
制造商型号:
DS-D43V06
商品条形码:
商品名称:
海康威视(HIKVISION) DS-D43V06 视频处理器 LED全彩显示屏二合一控制器
上架时间:
2025-10-13 10:31:31
商品重量:
0.1 Kg
品牌:
海康威视(HIKVISION)
销售价:
5250.00元
商品条形码:
商品参数:
服务保障
服务项目
额外服务
成交记录
项目名称
采购单位
成交类型
成交时间
成交数量
成交单价
--
--
--
--
--
--
--
--
--
--
--
--
--
--
--
--
--
--